Instance Verification Kit (IVK)
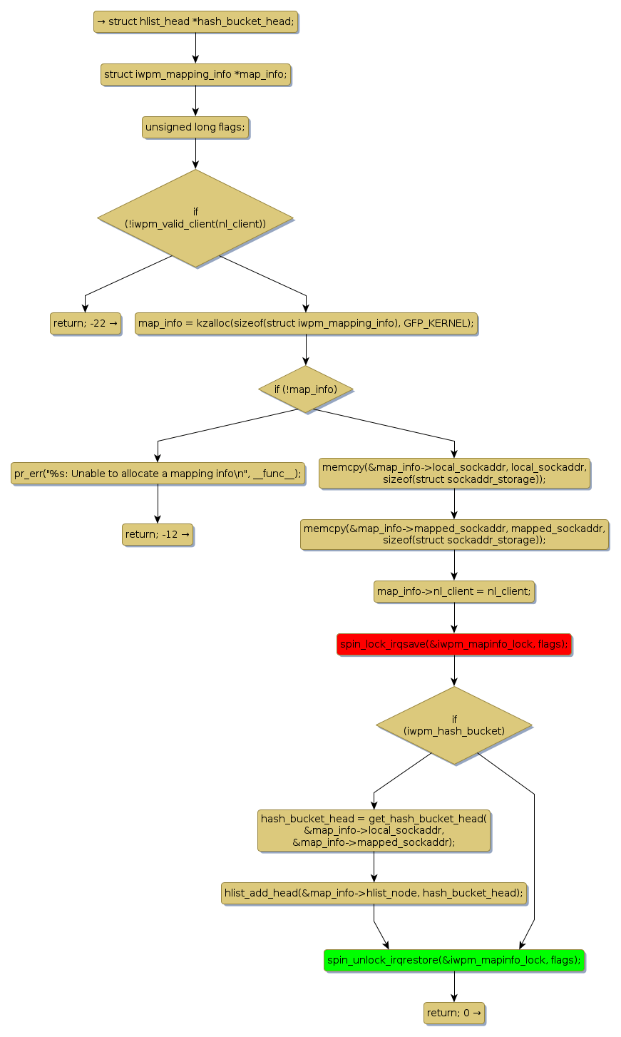
spin lock @ [3734+45+/linux-3.19-rc1/drivers/infiniband/core/iwpm_util.c]
Instance Signature: iwpm_mapinfo_lock
|
The Matching Pair Graph:
|
|
Function Name
|
Control Flow Graph (CFG)
|
Events Flow Graph (EFG)
|
Source Correspondence
|
|
iwpm_create_mapinfo
|
|
|
[3064+19+/linux-3.19-rc1/drivers/infiniband/core/iwpm_util.c]
|